• Предмет: Геометрия
  • Автор: vadimvadimchiter
  • Вопрос задан 7 лет назад

Прошу вас Это Соч по геометрии
На выполнение есть неограниченные сроки
Даю 100б

Приложения:

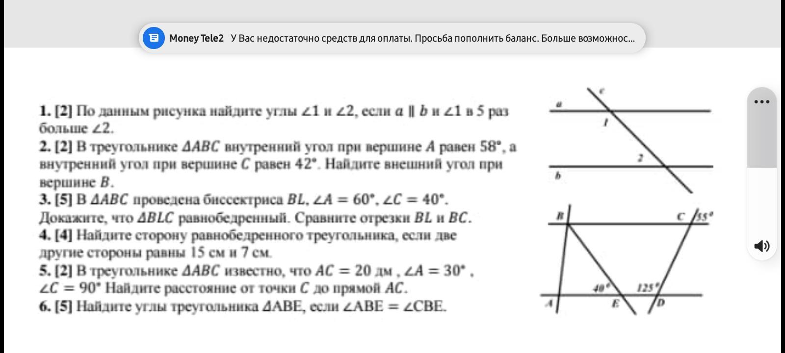
Ответы

Ответ дал: ravushka2009diyavol
1

Задание - 1

Ответ:/_1=150° /_2=30°

Объяснение:/_1 это 5х /_2 это х

т.е ссоставляем уравнение 6х = 180° значит х = 30° это /_2 а /_1 х*5 т.е 30*5=180

сори братан другие не смог


vadimvadimchiter: Спасиб хоть за этот
Вас заинтересует