свеча находится на расстоянии 25 см от собирающей линзы с оптической силой 10 дптр. На каком расстоянии от линзы следует расположить экран для получения четкого изображения свечи? СРОЧНО ПОМОГИТЕ
Ответы
Ответ дал:
1
Объяснение:
надеюсь это помогло дададда
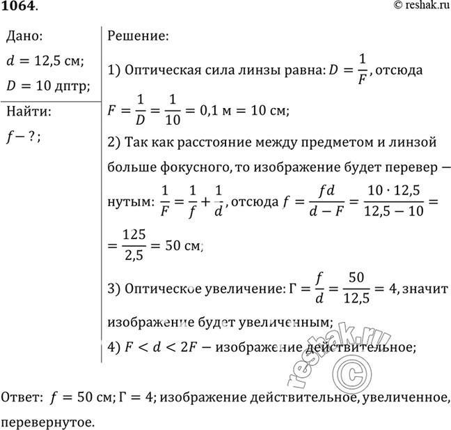
Приложения:
Вас заинтересует
2 года назад
2 года назад
3 года назад
3 года назад
8 лет назад
8 лет назад
10 лет назад