Ответы
Ответ дал:
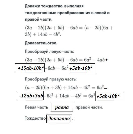
1
Ответ ...................................................................................................
Приложения:

Вас заинтересует
2 года назад
2 года назад
2 года назад
8 лет назад
8 лет назад
9 лет назад