• Предмет: Алгебра
  • Автор: MrMars
  • Вопрос задан 11 лет назад

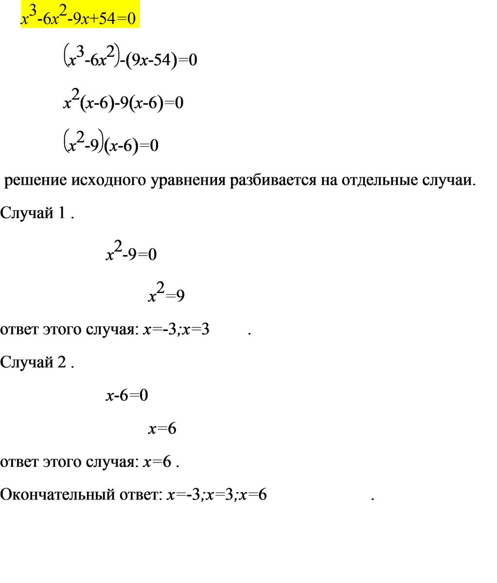
Решите уравнение X в 3 степени минус 6X во 2 степени минус 9X плюс 54 = 0 x^3-6x^2-9x+54=0

Ответы

Ответ дал: triolana
0

файл

--------------------------- 

Приложения:
Вас заинтересует
11 лет назад