Задание приложено...

Ответы
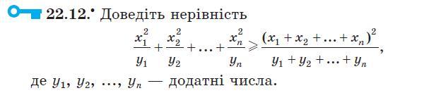
Ответ:
Метод математической индукции:
Для того, чтобы доказать, что некоторое утверждение верно при натуральном необходимо выполнить следующие условия:
База индукции:
1) Доказать, что утверждение верно при
Индуктивный переход:
2) Сделать гипотезу, что утверждение верно для и на основании данной гипотезы доказать, что утверждение верно для
Если выполнены утверждения 1) и 2), то исходное утверждение доказано для всех натуральных методом математической индукции.
Воспользуемся методом математиечской индукции для доказательства неравенства:
База индукции:
- верно
- (*) верно
Индуктивный переход:
Чтобы доказать утверждение для воспользуемся неравенство (*), которое является верным.
То есть неравенство (*) было применено к части и к части
и на основании этого было доказано первоначальное неравенство
при условии
.