• Предмет: Алгебра
  • Автор: qwgyp058
  • Вопрос задан 7 лет назад

Алгебра 8 класс
Решить через дискриминант
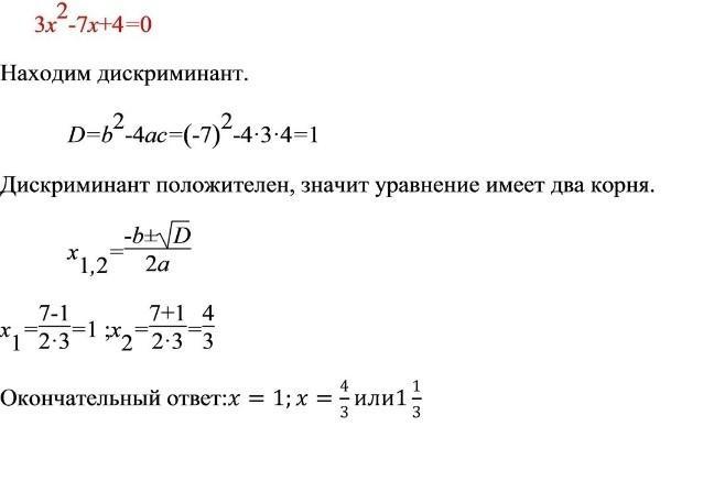
3x2-7x+4=0

Ответы

Ответ дал: pasatalina2010
0

................................

Приложения:
Вас заинтересует