Прочитайте текст.
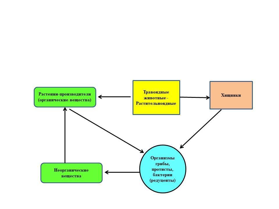
Растения на свету образуют органические вещества. Травоядные животные поедают растения и используют вещества, накопленные растениями, для построения своего тела и получения энергии. Таким образом, значительная часть органических веществ растений переходит в тела растительноядных организмов и расходуется ими на построение новых клеток и на получение энергии. Растительноядных животных поедают хищники. В конечных
звеньях пищевой цепи органические вещества отмерших организмов, их частей (листья, ветки, корни растений или выделения живых организмов) служат пищей для грибов, многих протистов и бактерий. Грибы, протесты и бактерии превращают органические вещества в неорганические. Так пополняется запас неорганических веществ в почве и воде. Неорганические вещества затем снова используются растениями. Таким образом, в природе осуществляется
круговорот веществ.
(а) Изобразите в виде схемы взаимосвязь компонентов этой экосистемы.
(b)Что является природной единицей круговорота веществ?
(с) Как возникает круговорот веществ?
(d) Какое главное условие его существования?
(e) Какова роль растений и животных в круговороте веществ
Ответы
Ответ:
а) на картинки
b) Солнце
с) Круговорот вещества возникает, таким образом, световую энергию Солнца поглощают зеленые растения, которые состоят из простейших неорганических соединений, таких как вода, углекислый газ и минеральные соли, которые синтезируются в органические вещества, которые являются первичной продукцией для животных, грибов и бактерий. Животные превращают эту первичную продукцию во вторичную, затем грибы и бактерии разрушают первичную растительную и вторичную животную продукцию, оставшуюся от умерших организмов, опять до простых неорганических соединений.
d) Постоянный приток энергии извне является главным условием существования экосистемы
е) В круговороте веществ растения являются главной пищей для травоядных животных, можно сказать животные являются потребителями органического вещества, которые создаются растениями из неорганического за счет солнечной энергии.
Исключительную роль растения и животные играют в миграции химических элементов, которые являются в основу существующих в природе взаимосвязей.
Необходимо отметить, что растения и животные связаны между собой цепями питания друг с другом и постоянным обменом веществ с неживой природой – свет, вода, тепло, воздух, химические элементы.
Благодаря растениям и животным они включаются в круговорот веществ, которые происходят в каждом биогеоценозе и во всей биосфере
Объяснение:
