• Предмет: Геометрия
  • Автор: margousenko939
  • Вопрос задан 7 лет назад

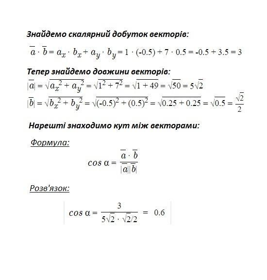
Знайдіть косинус кута між векторами a̅ (1;7) і b̅ (-0,5; 0,5).

Ответы

Ответ дал: yevheniiavz
1

дивіться фото............

Приложения:

Аноним: помогите с вопросом у меня в профиле, пожалуйста
Вас заинтересует