• Предмет: Алгебра
  • Автор: Reideen
  • Вопрос задан 7 лет назад

Задание приложено...

Приложения:

Ответы

Ответ дал: mathkot
2

Ответ:

Последовательности заданы рекуррентно:

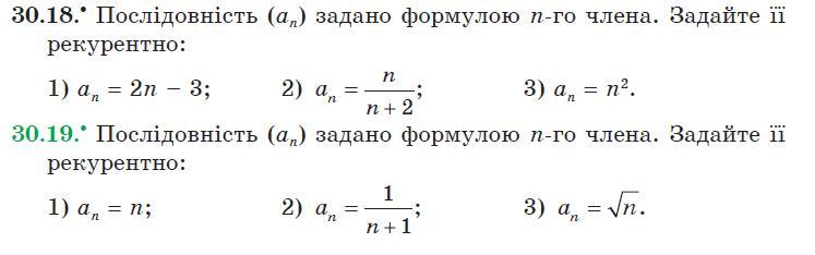
30.18

1) \boxed{a_{1} = -1; a_{n + 1} = a_{n} + 2}

2) \boxed{a_{1} = \dfrac{1}{3}; a_{n + 1} = \dfrac{a_{n} + 1}{3 - a_{n}}}

3) \boxed{a_{1} = 1; a_{n + 1} = a_{n} + 2\sqrt{a_{n}} + 1}

30.19

1) \boxed{a_{n} = 1;a_{n + 1} =  a_{n} + 1}

2) \boxed{a_{1} = 0,5; a_{n + 1} =\dfrac{a_{n}}{1 + a_{n}}}

3) \boxed{a_{1} = 1;a_{n + 1} = \sqrt{a_{n}^{2} + 1}}

Объяснение:

Можно задать следующий алгоритм для задания последовательности a_{n} заданную в явном виде рекуррентным способом

  1. Найти a_{1}
  2. Выразить через a_{n} переменную n
  3. Записать a_{n + 1} с помощью a_{n}, которая выражена из пункта 2.

30.18

1) a_{n} = 2n - 3

a_{1} = 2 \cdot 1 - 3 = 2 - 3 = -1

--------------------

a_{n} = 2n - 3

2n = a_{n} + 3|:2

n = \dfrac{a_{n} + 3}{2}

a_{n + 1} = 2(n + 1) - 3 = 2n + 2 - 3 = 2n - 1 = 2 \cdot \dfrac{a_{n} + 3}{2} - 1 = a_{n} + 3 - 1 = a_{n} + 2

Последовательность задана рекуррентно:

a_{1} = -1; a_{n + 1} = a_{n} + 2

2) a_{n} = \dfrac{n}{n + 2}

a_{1} = \dfrac{1}{1 + 2} = \dfrac{1}{3}

---------------------------

a_{n} = \dfrac{n}{n + 2} \bigg | \cdot ( n+ 2)

a_{n}(n + 2) = n

na_{n} + 2a_{n} = n

na_{n} - n = -2a_{n}

n(a_{n} - 1) = -2a_{n}|:(a_{n} - 1)

n = \dfrac{-2a_{n}}{a_{n} - 1} = \dfrac{2a_{n}}{1 - a_{n}}

a_{n + 1} = \dfrac{n + 1}{n + 1 + 2} = \dfrac{n + 1}{n + 3} = \dfrac{\dfrac{2a_{n}}{1 - a_{n}} + 1}{\dfrac{2a_{n}}{1 - a_{n}} + 3} = \dfrac{\dfrac{2a_{n} + 1 - a_{n}}{1 - a_{n}}}{\dfrac{2a_{n} + 3(1 - a_{n})}{1 - a_{n} } } = \dfrac{\dfrac{2a_{n} + 1 - a_{n}}{1 - a_{n}}}{\dfrac{2a_{n} + 3 - 3a_{n}}{1 - a_{n} } } =

= \dfrac{\dfrac{a_{n} + 1}{1 - a_{n}}}{\dfrac{3 - a_{n}}{1 - a_{n} } } = \dfrac{(a_{n} + 1)(1 - a_{n})}{(3 - a_{n})(1  - a_{n})} = \dfrac{a_{n} + 1}{3 - a_{n}}

Последовательность задана рекуррентно:

a_{1} = \dfrac{1}{3}; a_{n + 1} = \dfrac{a_{n} + 1}{3 - a_{n}}

3) a_{n} = n^{2}

a_{1} = 1^{2} = 1

------------------

a_{n} = n^{2}

\sqrt{a_{n}} =\sqrt{ n^{2}} (по определению числовой последовательности n \in \mathbb N)

n = \sqrt{a_{n}}

a_{n + 1} = (n + 1)^{2} = n^{2} + 2n + 1 = a_{n} + 2\sqrt{a_{n}} + 1

Последовательность задана рекуррентно:

a_{1} = 1; a_{n + 1} = a_{n} + 2\sqrt{a_{n}} + 1

30.19

1) a_{n} = n

a_{1} = 1

------------------

a_{n + 1} =  a_{n} + 1

Последовательность задана рекуррентно:

a_{n} = 1;a_{n + 1} =  a_{n} + 1

2) a_{n} =  \dfrac{1}{n + 1}

a_{1} =  \dfrac{1}{1 + 1} = \dfrac{1}{2} = 0,5

-----------------------------------

a_{n} =  \dfrac{1}{n + 1} \bigg| \cdot (n + 1)

a_{n}(n + 1) = 1

na_{n} + a_{n} = 1

na_{n}  = 1 -  a_{n}|:a_{n}

n = \dfrac{1 - a_{n}}{a_{n}}

a_{n + 1} =    \dfrac{1}{n + 1 + 1} = \dfrac{1}{n + 2} = \dfrac{1}{\dfrac{1 - a_{n}}{a_{n}} + 2} =  \dfrac{1}{\dfrac{1 - a_{n} + 2a_{n}}{a_{n}} } = \dfrac{a_{n}}{1 + a_{n}}

Последовательность задана рекуррентно:

a_{1} = 0,5; a_{n + 1} =\dfrac{a_{n}}{1 + a_{n}}

3) a_{n} = \sqrt{n}

a_{1} = \sqrt{1}  = 1

-------------------------

a_{n} = \sqrt{n}

(a_{n})^{2} = (\sqrt{n})^{2}

n = a_{n}^{2}

a_{n + 1} = \sqrt{n + 1} = \sqrt{a_{n}^{2} + 1}

Последовательность задана рекуррентно:

a_{1} = 1;a_{n + 1} = \sqrt{a_{n}^{2} + 1}

Вас заинтересует