• Предмет: Математика
  • Автор: elimatoktobekova2011
  • Вопрос задан 7 лет назад

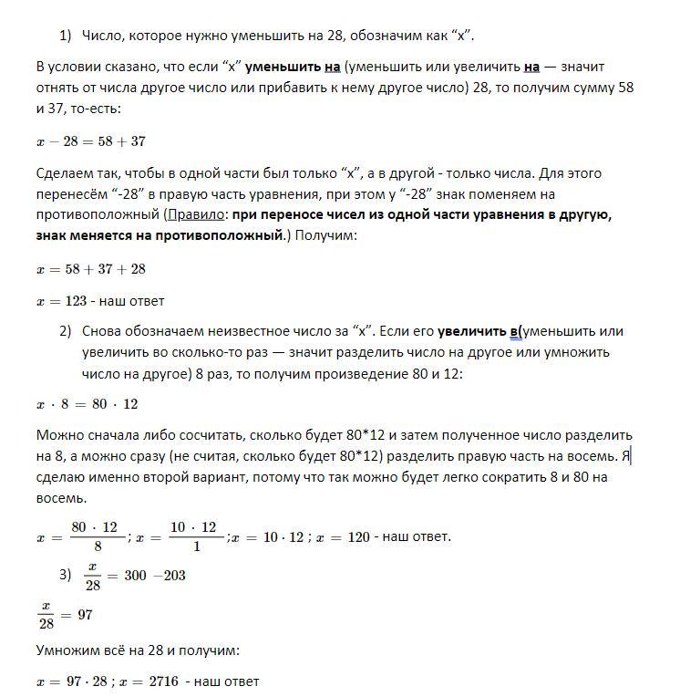
25. Составь по задачам уравнения и реши их: 1) Какое число надо уменьшить на 28, чтобы по- лучилось число, равное сумме чисел 58 и 37? 2) Какое число надо увеличить надо увеличить в 8 раз, чтобы получилось число, равное произведению чисел 80 и 12? 3) Какое число надо уменьшить в 28 раз, чтобы получилось число, равное разности чисел 300 и 203?​

Ответы

Ответ дал: saitgazinaa
1

Ответ:

1)х-28=58+37

  х-28=95

  х=95+28

  х=123

2) 8х= 80 × 12

8х=960

х=960:8

х=120

3) х:28=300 - 203

х:28=97

х=97×28

х=2716

Пошаговое объяснение:

можно корону

заранее благодарна))))

Ответ дал: GilMika
0

Всё на фото..............

Приложения:
Вас заинтересует