ПОЖАЛУЙСТА ПОМОГИТЕ ОЧЕНЬ СРОЧНО ПОМОГИТЕ ДАЮ 80 БАЛОВ
Приложения:

azsasd972:
воспользуйся приложением Photomath, оно все это решает на ура.
Ответы
Ответ дал:
0
Ответ:
Объяснение:
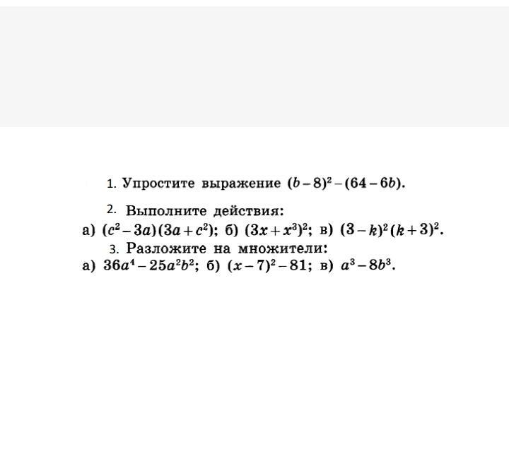
№ 1. (b - 8)² - (64 - 6b) = b² - 16 + 64 - 64 + 6b =
64 сокращаются, остаётся b² + 6b - 16.
№ 2.
a) (c² - 3a)(3a + c²) = c^4 - 9a²
б) (3x + x^3)² = 9x² + 6x^4 + x^6
в) (3 - k)²(k + 3)² = 81 - k^4
№ 3.
а) 36a^4 - 25a²b² = (6a²)² - 5²a²b² = (6a² - 5ab)(6a² + 5ab)
б) (x - 7)² - 81 = (x - 7)² - 9² = (x - 18)(x + 2)
в) a^3 - 8b^3 = a^3 - 2^3 * b^3 = (a - 2b)(4a² + 2ab + 4b²)
Вроде правильно, извините, если что не так!
Вас заинтересует
2 года назад
2 года назад
8 лет назад
9 лет назад
9 лет назад