• Предмет: Химия
  • Автор: tsude
  • Вопрос задан 7 лет назад

помогите пожалуйста ​

Приложения:

Ответы

Ответ дал: unezhewaoxnw6u
2

Объяснение:

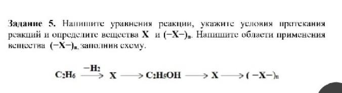
C2H6 +(t⁰C, Pt )= C2H4 + H2

C2H4 + HOH (+ H2SO4) = C2H5OH

C2H5OH +(t⁰C. H2SO4) = C2H4 + H2O

nC2H4 + kat. = (-CH2 - CH2-)n

(-CH2 - CH2-)n наиболее широко используемый материал. пленок (упаковочных, сельскохозяйственных, стретч, термоусадочных)

труб (водопроводных, газовых, ненапорных, напорных)

емкостей (канистр, цистерн, бутылей)

волокон

стройматериалов

санитарно-технических изделий

протезов внутренних органов

предметов домашнего обихода

изоляции электрических кабелей


Аноним: Добрый вечер не могли бы мне помочь с химией пожалуйста
Вас заинтересует