• Предмет: Алгебра
  • Автор: alexnavi2009
  • Вопрос задан 7 лет назад

Срочно! Алгебра даю 35 балов

Приложения:

Ответы

Ответ дал: bel72777
0

Ответ:

Объяснение:

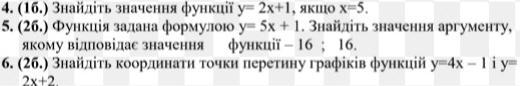
4. y=2x+1; x=5

y=2·5+1=10+1=11

5. y=5x+1

y=-16; -16=5x+1; 5x=-16-1; x=-17/5; x=-3,4

y=16; 16=5x+1; 5x=16-1; x=15/5; x=3

6. y=4x-1; y=2x+2

4x-1=2x+2

4x-2x=2+1

x=3/2; x=1,5

y=2x+2=2(1,5+1)=2·2,5=5

Ответ: (1,5; 5)

Вас заинтересует