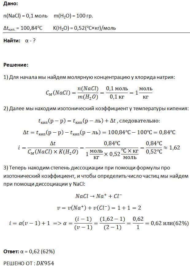
Вычислить степень диссоциации электролита в растворе, содержащем 0,1 моль NaCl в 100 г воды. Температура кипения этого раствора равна 100,84 и К(Н20) =0.52
Ответы
Ответ дал:
0
Дано, Решение и Ответ представлены на фотографий:
Приложения:

Вас заинтересует
2 года назад
2 года назад
2 года назад
2 года назад
8 лет назад
8 лет назад
9 лет назад
9 лет назад