Решите пожалуйста задачу срочно надо
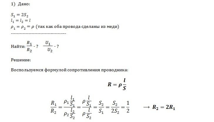
1.Имеется два куска медного провода одинаковой длины. Площадь поперечного сечения первого провода в 2 раза больше, чем второго. Сравните сопротивление (R1 и R2) проводов. Сравните напряжения (U1 и U2) на проводах при их:
а) последовательном соединении; б) параллельном соединении.
2. Утюг включён в сеть с напряжением 220В. Определите силу тока, проходящего через нагревательный элемент утюга, если его сопротивление равно 55 Ом
ДЛЯ АДМИНИСТРАЦИИ ЭТО НЕ ОЛИМПИАДА И НЕ КОНТРОЛЬНАЯ И Т.П.
Приложения:
Ответы
Ответ дал:
27
Решение во вложении:
Приложения:
Вас заинтересует
2 года назад
2 года назад
2 года назад
2 года назад
8 лет назад
8 лет назад
9 лет назад
9 лет назад