• Предмет: Математика
  • Автор: HikigayaHachiman
  • Вопрос задан 7 лет назад

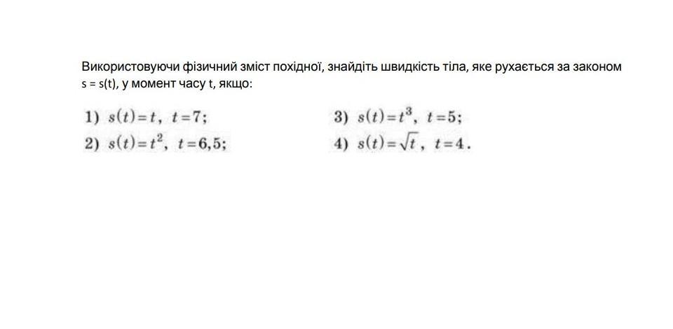
Кто сможет решить подобное, то не только получит 50 баллов, но и заслужит мою похвалу!​

Приложения:

Ответы

Ответ дал: manyny06
1

Ответ:

решение смотри на фотографии

Приложения:
Вас заинтересует