• Предмет: Математика
  • Автор: richardreinerarp
  • Вопрос задан 7 лет назад

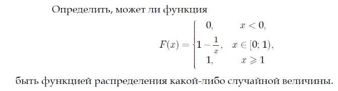
Теория вероятности. Условие на приложении.

Приложения:

Ответы

Ответ дал: Vasily1975
1

Ответ: не может.

Пошаговое объяснение:

Функция распределения должна быть непрерывна во всех точках. А в данном случае функция F(x) имеет бесконечный разрыв в точке x=0. Действительно, так как выражение 1-1/x при x>0 и x⇒0 имеет своим пределом -∞, то "предел справа" функции F(x) в точке x=0 равен -∞, в то время как "предел слева" равен 0. Кроме того, так как функция распределения по своему определению есть вероятность, а вероятность не может быть отрицательной, то и функция распределения не может быть отрицательной. Между тем выражение 1-1/x в интервале (0;1) отрицательно. Поэтому  функция F(x) не является функцией распределения какой-либо случайной величины.

Вас заинтересует