• Предмет: Химия
  • Автор: valeria070507
  • Вопрос задан 7 лет назад

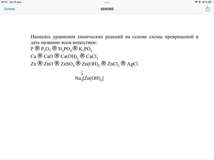
Решите пожалуйста срочно!!!! Химию не понимаю…

Приложения:

Ответы

Ответ дал: veronikaleyts
0

Ответ:

4P + 5O2 (изб.)→(t°) 2P2O5

P2O5 + 3H2O →(t°) 2H3PO4 (Промышленный метод получения ортофосфорной кислоты.)

H3PO4 (разб.)+ 3KOH (конц.)→ K3PO4 + 3H2O

2Ca + O2 →(t°) 2CaO

CaO + H2O → Ca(OH)2

Ca(OH)2 + 2HCl (разб.)→ CaCl2 + 2H2O

2Zn + O2 →(t°) 2ZnO

ZnO + H2SO4 → ZnSO4 + H2O

ZnSO4 + 2NaOH (разб.)→ Zn(OH)2↓ + Na2SO4

Zn(OH)2 + 2HCl (разб.)→ ZnCl2 + 2H2O

ZnCl2 + 2AgNO3 → Zn(NO3)2 + 2AgCl↓

2NaOH (конц.)+ Zn(OH)2 → Na2(Zn(OH)4)

Объяснение:

Ответ дал: BinksNoSake
0

Ответ:

Надеюсь, тут все понятно

И, пожалуйста, дайте знать, если ошибся

Объяснение:

Приложения:
Вас заинтересует