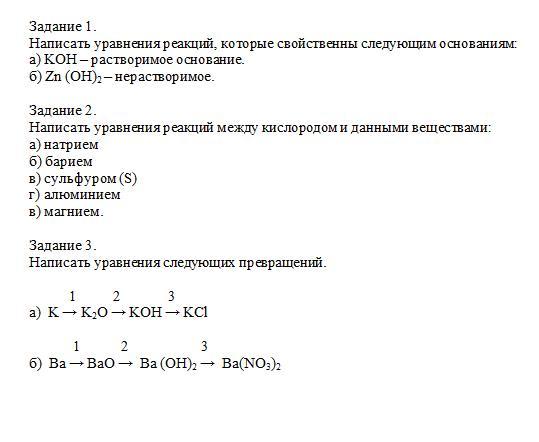
• Предмет: Химия
  • Автор: Аноним
  • Вопрос задан 7 лет назад

Помогите пожалуйста со самостоятельной

Приложения:

yuik69: 1 задание не совсем понятно,это нужно реакции обмена и разложения написать или получение этих оснований?
Аноним: реакции обмена и разложени
yuik69: поняу ща

Ответы

Ответ дал: yuik69
1

Ответ:

Объяснение:

KOH+HCl= KCl+H2O хлорид калия РЕАКЦИЯ ОБМЕНА

2Al+ 2KOH+6H2O=2K[Al(OH)4] + H2 образование комплексного соединения тетрагидроксоалюминат калия

4KOH= 4K+ 2H2O+O2

Zn(OH)2=ZnO+H2O

Zn(OH)2+HCl=ZnCl+2H2O

Zn(OH)2+NH3=[Zn(NH3)4](OH)2 гидроксид тетраамина цинка

Задание№2

Na+O2= 2NaO2 при температуре 450 градусов

2Ba+O2= 2BaO

S+O2= SO2 если будет четырехвалентным

2S+O2= SO если будет двувалентным

2S+3O2= 2SO3

4Al+3O2= 2Al2O3

2Mg+O2=MgO

Задание №3

4K+O2= 2K2O

K2O+H2O=2KOH

KOH+HCl=KCl+H2O

Б)2Ba+O2= 2BaO

BaO+H2O=Ba(OH)2

Ba(OH)2+2HNO3= Ba(NO3)2+2H2O


Bogdanychteren: заметь na+O2=Na2O2
DonSERG: помогите пожалуйста https://znanija.com/task/48943623
yuik69: При температуре 450градусов и активированом угле мое предложение будет верным
Tanya12312312das: https://znanija.com/task/48946275
Tanya12312312das: помогите
Вас заинтересует