ДАЮ 50 БАЛЛОВ ФИЗИКА СИРИУС КУРСЫ
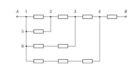
Участок AB электрической цепи состоит из одинаковых резисторов. Его сопротивление равно R1=219 Ом. Известно, что если перерезать провод в некоторой точке на участке AB, то его сопротивление станет равным R2=340 Ом. Укажите участок/участки, где находится эта точка.
1-2
2-3
3-4
4-в
5-6
5-2
6-3
6-4
Приложения:

Ответы
Ответ дал:
1
Ответ:
разорвать нужно между 5 - 6 получим
Объяснение:
находим общее сопротивление цепи
r12 = R/2
r13 = (R/2+R)*2R / (R/2 +R +2*R) = 6*R / 7
r14 = (r13+R)*3*R / (r13+R+3*R) = 39R/34
R1 = r14 + R = 39R/34 + R = 73*R/ 34
отсюда находим величину каждого из резисторов
R1 = 219 = 73*R/ 34
R = 219*34 / 73 = 102 Ома
тогда разорвать нужно между 5 - 6 получим
r13 = R/2 + R = 102/2 + 102 = 153 Ома
r34 = R*5*R / (R+5*R) = 5*R/6 = 5*102/6 = 85 Ом
R2 = r13+r34+R = 153+85+102 = 340 Ом
Вас заинтересует
2 года назад
2 года назад
2 года назад
2 года назад
8 лет назад
8 лет назад
9 лет назад
9 лет назад
Ещё раз спасибо