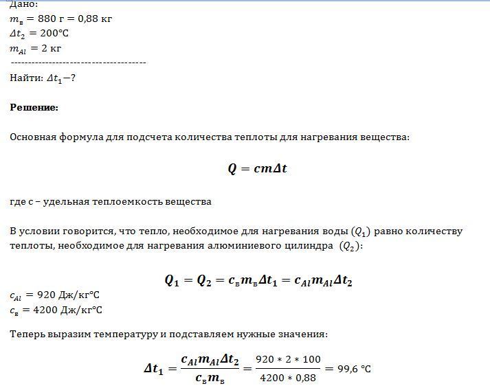
как изменится температура воды массой 880 г если ей сообщить такое же количество теплоты какое идет на нагревание алюминевого цилиндра массой 2 кг на 200 Цельсия
Ответы
Ответ дал:
0
Решение во вложении:
Приложения:
Вас заинтересует
3 года назад
3 года назад
8 лет назад
8 лет назад
11 лет назад
11 лет назад
11 лет назад