Ответы
Ответ дал:
1
Объяснение:
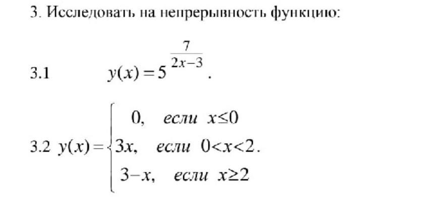
3.1
ОДЗ: 2х-3≠0 2х≠3 |:2 x≠1,5. ⇒
Точка х₀=1,5 - точка разрыва.
Исследуем эту точку:
x₀=1,5 - это точка разрыва второго рода.
3.2
x₀=0 - это точка непрерывности.
x₀=2 - это точка разрыва первого рода.
Приложения:

sangers1959:
Я решаю дальше.
Вас заинтересует
2 года назад
2 года назад
8 лет назад
8 лет назад
9 лет назад
9 лет назад