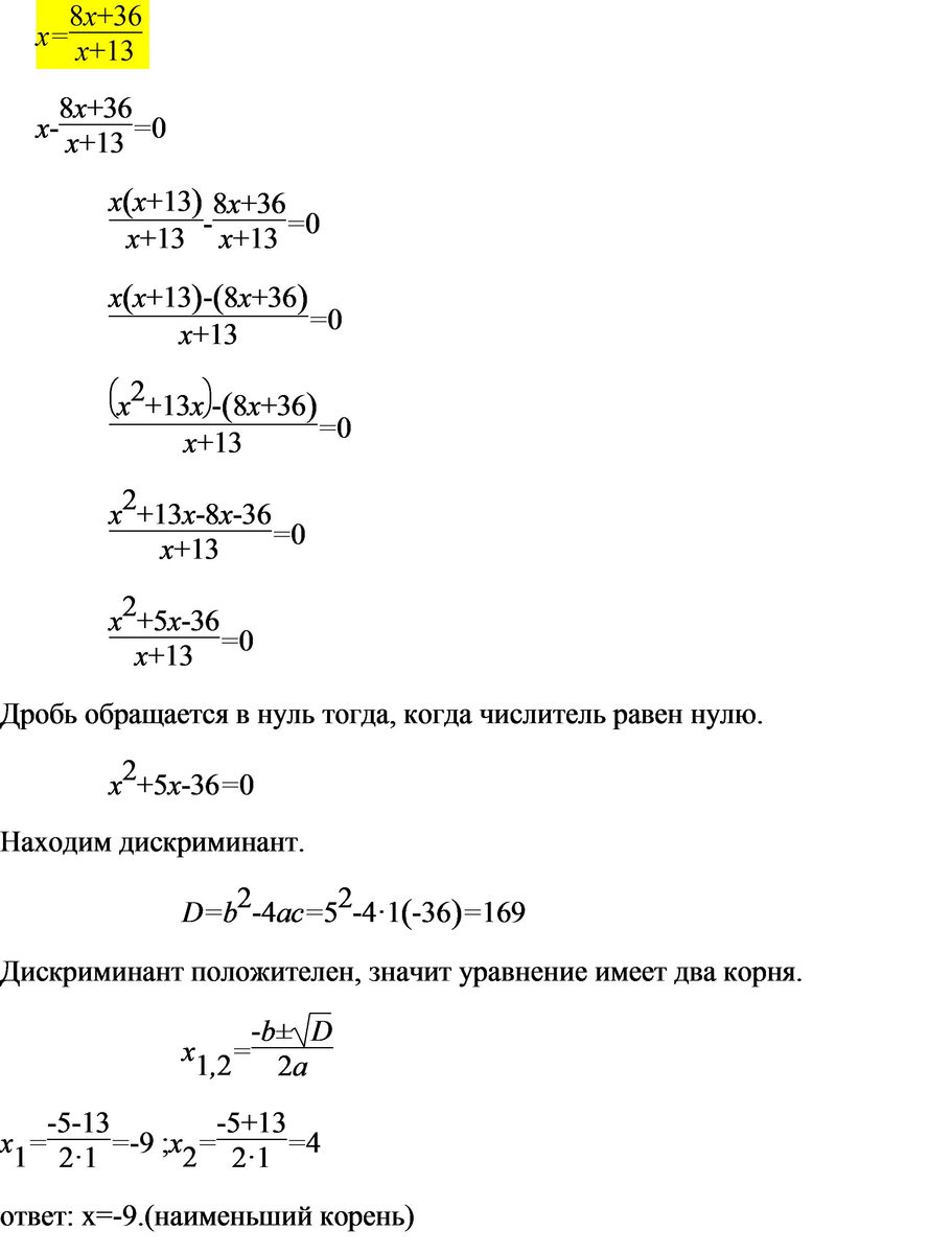
Решите пожалуйчта!?Решите приведённое ниже уравнение. Если уравнение имеет более одного корня, в ответе укажите меньший из них. х=8х+36/х+13
Ответы
Ответ дал:
0
файл
===========================
Приложения:

Вас заинтересует
2 года назад
8 лет назад
10 лет назад
10 лет назад