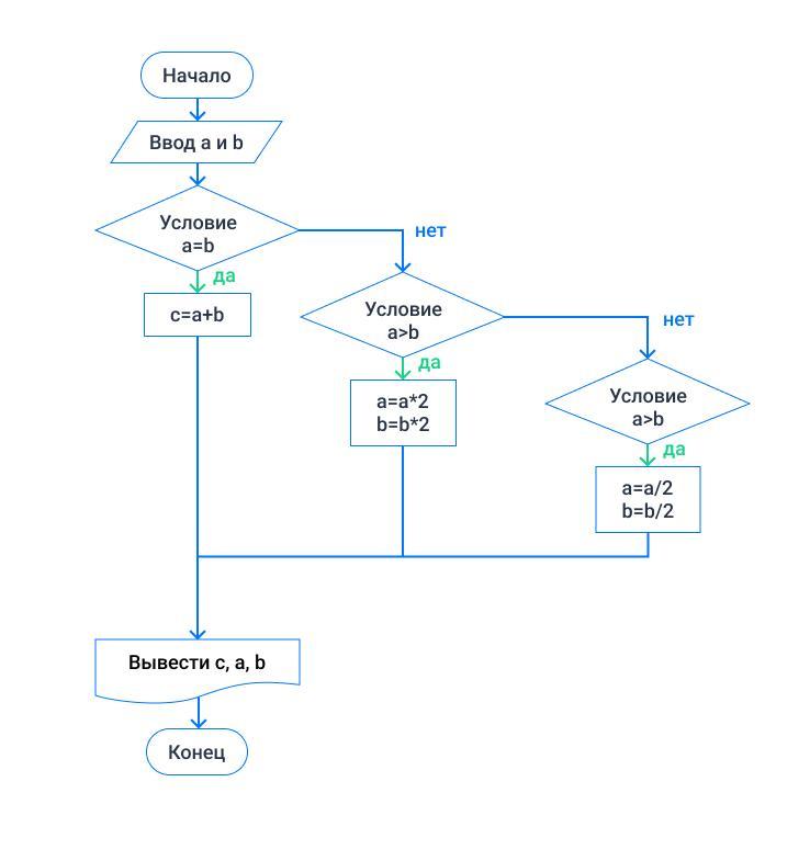
Дано два натуральних числа. Якщо числа рівні, додати їх, якщо перше більше за друге, подвоїти числа, якщо менше -зменшити вдвічі. Складіть блок-схему. ​если зделаете не на листочку дам бан!!!!!


Аноним: а долго ждать?
Аноним: ау
Аноним: Ты куда пропал
Аноним: ау
Аноним: чел
Аноним: Ти где
Аноним: мне нужно до 19:00
BrainPull: Во первых не нужно аукать и спрашивать, сколько ждать. Я тебе ничем не обязан.
BrainPull: Во-вторых будь уважительнее к чужому времени. Мне не платят за помощь тебе.
fikusvladvin: Да пошел ты со своим баном

Ответы

Ответ дал: BrainPull
2

Ответ:

В прикрепленном файле

Приложения:
Вас заинтересует