Помогите пожалуйста
Найти поверхность трёх и четырёх угольной правильной пирамиды, если сторона основания равна a, а высота равна h.
Ответы
Ответ дал:
2
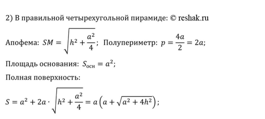
Ответ:
ниже в изображениях всё расписано
Объяснение:
Приложения:


Вас заинтересует
2 года назад
2 года назад
2 года назад
8 лет назад
9 лет назад