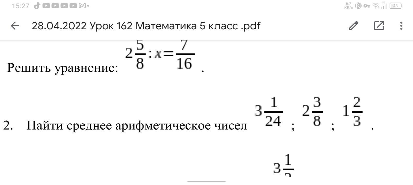
Помогите! Дам 40 баллов! Найти среднее арифметическое число.
Приложения:

motivirus:
среднее арифметическое каких чисел? или формула нужна просто?
Ответы
Ответ дал:
1
Ответ:
Пошаговое объяснение:
перевожу все в неправильные дроби.
73/24, 19/8, 5/3
к общему знаменателю. вторую домножаем на 3, третью на 8
73/24, 57/24, 40/24
складываем
73+57+40 /24 = 170/24
и делим на 3
170/24 : 3 = 170/24 * 1/3 = 170/24*3 = 170/72 = 2 целые 26/72 =
= 2 цел. 13/36
Ответ дал:
0
Ответ:
2. 13/36
Пошаговое объяснение:
(3. 1/24 + 2. 3/8 + 1. 2/3) : 3 =
(3. 1/24 + 2. 9/24 + 1. 16/24) : 3 =
6. 26/24 : 3 = 7. 2/24 : 3 = 7. 1/12 : 3 = 85/12 * 1/3 =
85/36 = 2. 13/36
Вас заинтересует
2 года назад
2 года назад
8 лет назад
9 лет назад