• Предмет: Геометрия
  • Автор: donec207
  • Вопрос задан 7 лет назад

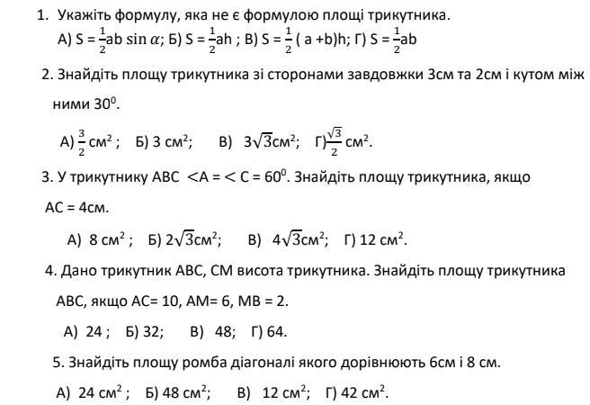
помогите решить, срочно

Приложения:

Ответы

Ответ дал: Аноним
1

Відповідь:

по поводу 4 не уверен

Пояснення:

1)В

2)Б

3)В

4)Б

5)А

Ответ дал: Rishih
1

Ответ:

1)В.

2)А

3)В

4)Б

5)А

Объяснение:

1)В-это площадь трапеции

2) sin 30°=1/2; S=1/2ab*sin30°=1/2*3*4*1/2=3/2

3)sin60°= корень из 3 /2; S=1/2*4*4*sin60°=4корня из 3

4)По т. Пифагора высота СМ^2=100-36=64;СМ=8;S=1/2*8*8=32

5)S=1/2*диагонали =1/2*6*8=24

Вас заинтересует