Схемы предложений 40 баллов
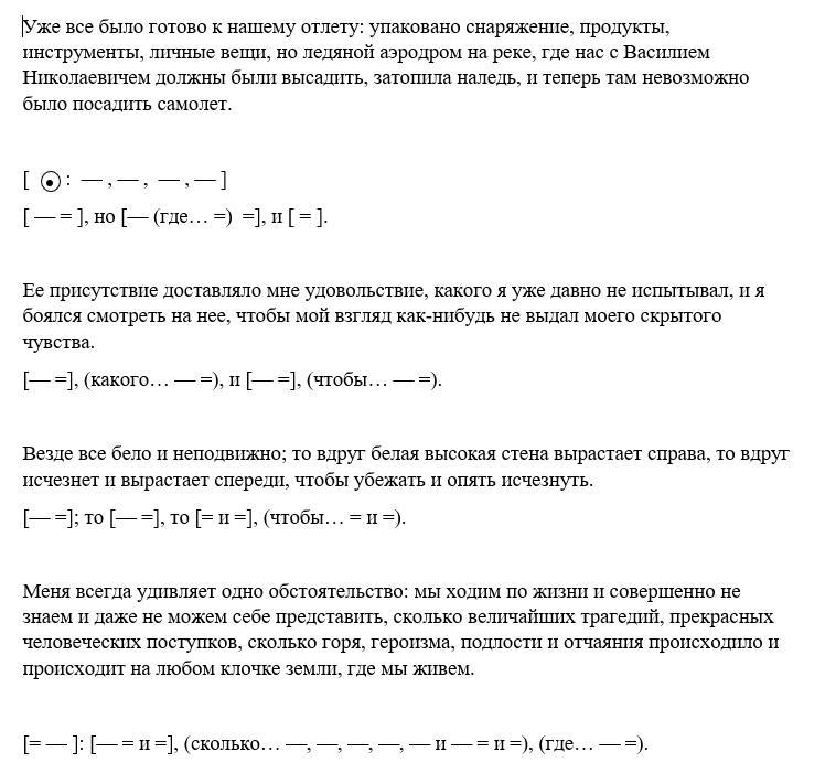
Уже все было готово к нашему отлету: упаковано снаряжение, продукты, инструменты, личные вещи, но ледяной аэродром на реке, где нас с Василием Николаевичем должны были высадить, затопила наледь, и теперь там невозможно было посадить самолет.
Ее присутствие доставляло мне удовольствие, какого я уже давно не испытывал, и я боялся смотреть на нее, чтобы мой взгляд как-нибудь не выдал моего скрытого чувства.
Везде все бело и неподвижно; то вдруг белая высокая стена вырастает справа, то вдруг исчезнет и вырастает спереди, чтобы убежать и опять исчезнуть.
Меня всегда удивляет одно обстоятельство: мы ходим по жизни и совершенно не знаем и даже не можем себе представить, сколько величайших трагедий, прекрасных человеческих поступков, сколько горя, героизма, подлости и отчаяния происходило и происходит на любом клочке земли, где мы живем.
Ответы
Ответ дал:
1
Прошу прощения за формат, я не знала, как ещё оформить можно схему, если не в Ворде.)
Приложения:
Вас заинтересует
2 года назад
2 года назад
3 года назад
3 года назад
8 лет назад
10 лет назад