• Предмет: Физика
  • Автор: nastadilnaa
  • Вопрос задан 7 лет назад

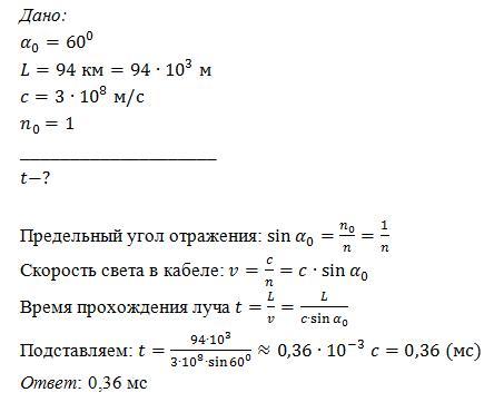
Вычисли, за какое время свет пройдёт по световоду длиной L=94 км, если предельный угол отражения вещества, из которого выполнена сердцевина световода, а =60° (показатель преломления оболочки np световода равен 1) MC. Ответ (округли до сотых):​

Приложения:

Ответы

Ответ дал: cvb115
1

Ответ:

Ответ в закрепе

Объяснение:

Приложения:
Вас заинтересует