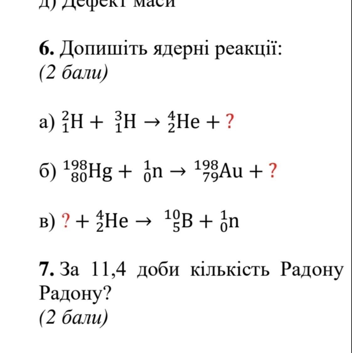
6. Допишіть ядерні реакції:
(2 бали)
a) {H + 3H → êHe + ?
198
6) 18%Hg + ốn → 1§Au+ ?
→
80
в) ? + êНе → ¹ B + n
Приложения:

Ответы
Ответ дал:
1
Ответ:
2 1H + 3 1H → 4 2He + 1 0n
198 80Hg + 1 0n → 198 79Au + 1 1H
7 3Li + 4 2He → 10 5B + 1 0n
2 1H + 3 1H → 4 2He + 1 0n
198 80Hg + 1 0n → 198 79Au + 1 1H
7 3Li + 4 2He → 10 5B + 1 0n
Вас заинтересует
2 года назад
2 года назад
2 года назад
8 лет назад
8 лет назад
9 лет назад