СРОЧНО ПОЖАЛУЙСТА
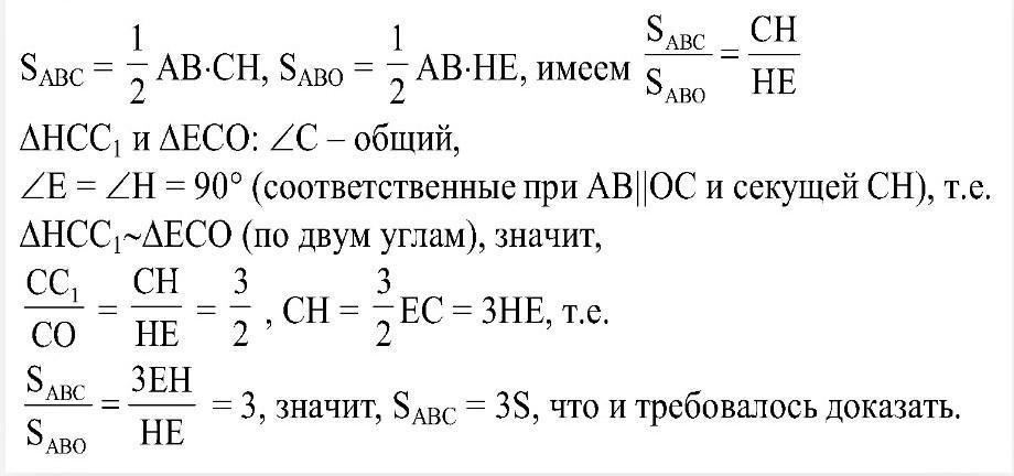
в треугольнике ABC медианы АА1 и ВВ1 перпендикулярны. Если площадь треугольника 72 см²,а длина медианы АА1=9,найдите длину медианы СС1
Ответы
Ответ дал:
0
ну не знаю правда як правильно
Приложения:



Вас заинтересует
2 года назад
2 года назад
2 года назад
2 года назад
9 лет назад