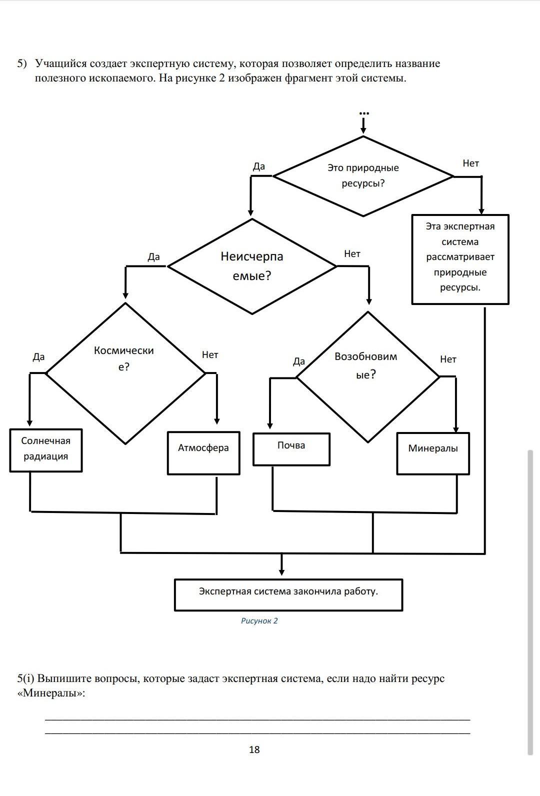
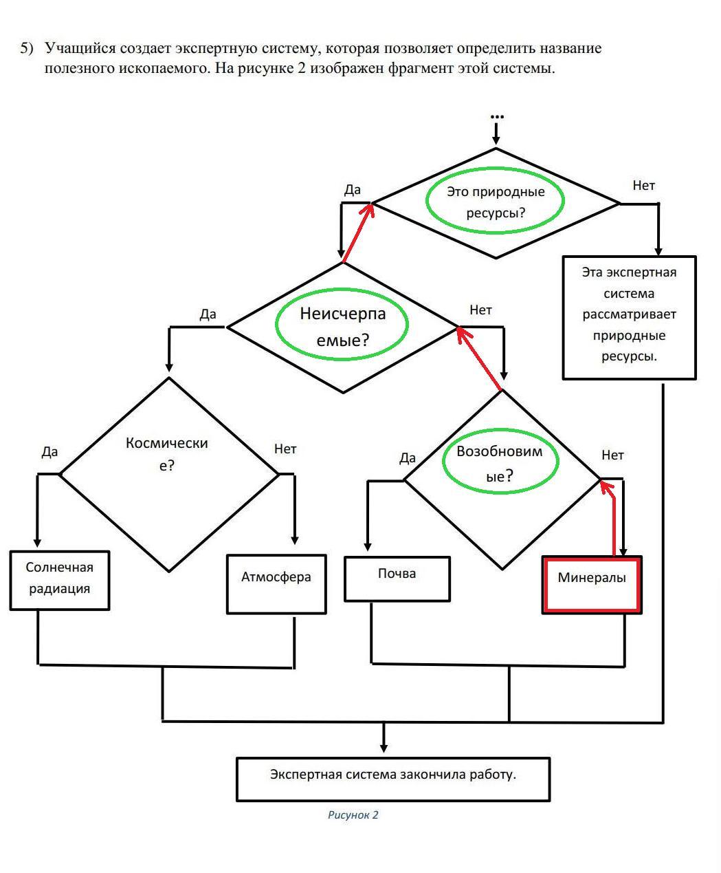
Выпишите вопросы, которые задаст экспертная система, если надо найти ресурс «Минералы»:
Приложения:

Ответы
Ответ дал:
3
Ответ:
Это природные ресурсы? (ответ: Да)
Неисчерпаемые? (ответ: Нет)
Возобновимые? (ответ: Нет)
Объяснение:
скрин
находим на схеме системы Минералы и поднимаемся по стрелочкам вверх выписывая вопросы:
Возобновимые?
Неисчерпаемые?
Это природные ресурсы?
Приложения:

Вас заинтересует
2 года назад
2 года назад
2 года назад
8 лет назад
8 лет назад
9 лет назад