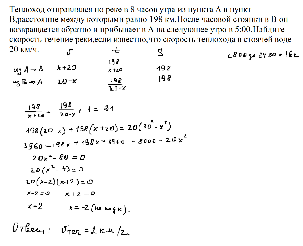
Помогите пожалуйста!! Теплоход отправлялся по реке в 8 часов утра из пункта А в пункт B,расстояние между которыми равно 198 км.После часовой стоянки в B он возвращается обратно и прибывает в А на следующее утро в 5:00.Найдите скорость течение реки,если известно,что скорость теплохода в стоячей воде 20 км/ч.
Ответы
Ответ дал:
12
Если понравилось решение - нажимай "спасибо" и "лучший" (рядом с кнопкой "спасибо") :)
Приложения:
Вас заинтересует
2 года назад
2 года назад
2 года назад
2 года назад
8 лет назад
8 лет назад
9 лет назад