Ответы
Ответ дал:
1
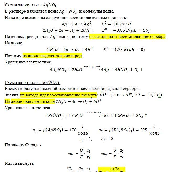
Вот разные схемы, может поможет
Приложения:

Вас заинтересует
2 года назад
2 года назад
2 года назад
2 года назад
8 лет назад
8 лет назад
9 лет назад
9 лет назад