• Предмет: Алгебра
  • Автор: kaktak52
  • Вопрос задан 7 лет назад

Скільки розв'язків має система лінійних рівнянь 2x+2y=6
05x+y=0
СРОЧНО!!!!?


kaktak52: x а не 2x у первом не могут редактировать
yevheniiavz: тогда делайте новый вопрос, уже будут делать с 2х. И "05", случаем там не 0,5 стоит?
kaktak52: 0.5

Ответы

Ответ дал: yevheniiavz
0

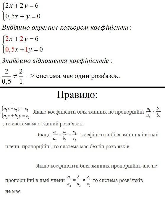
Не розв'язуючи систему, знайдемо кількість розв'язків системи за допомогою коефіцієнтів при відомих членах.

*фото*

Приложения:
Вас заинтересует