• Предмет: Математика
  • Автор: visuq
  • Вопрос задан 7 лет назад

(50б)Выбрать правильный вариант ответа,желательно описать,есть еще подобные тесты

Приложения:

Ответы

Ответ дал: podkorytovaelena94
0

1

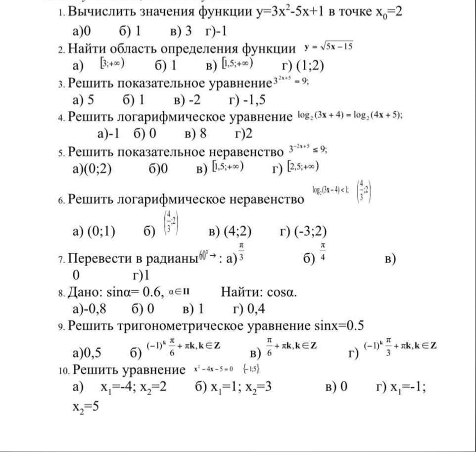
y = 3x^2-5x+1  \\x_{0} = 2\\ y = 3*4-5*2+1 = 12-10+1 = 3

ответ В

2

5x-15\geq 0\\5x\geq 15\\x\geq 3

ответ А

3

3^{2x+5}  = 9\\3^{2x+5}  = 3^2\\2x+5 = 2\\2x = -3\\x = -1.5

Ответ Г

4

log_{2} (3x+4) = log_{2}(4x+5)\\3x +4 = 4x+5\\x = -1

ответ А

5

3^{-2x+5} \leq 9\\3^{-2x+5} \leq 3^2\\-2x+5\leq 2\\-2x\leq -3\\2x\geq 3\\x\geq 1.5

Ответ В

6

log_{2} (3x-4) < 1\\\\log_{2} (3x-4) < log_{2} 2 \\3x-4 < 2\\3x < 6\\x < 2

Найдем ОДЗ

3x-4 > 0\\3x > 4\\x > \frac{4}{3}

Ответ Б

7

60° = \frac{\pi }{3}

Ответ А

8

sin\alpha  = 0.6\\

cos\alpha  = \sqrt{1-sin^2\alpha }  = \sqrt{1-0.36} =\sqrt{0.64}

т.к. α ∈ II ⇒ cosα<0

cosα = -0.8

Ответ А

9

sinx = 0.5 = \frac{1}{2}\\

Ответ Б

10

x^{2} -4x-5 = 0\\D = 16+4*5 = 16+20 = 36 = 6^2\\x_{1} = (4-6):2 = -2:2 = -1\\ x_{2} = (4+6):2 = 5

Ответ Г

Вас заинтересует