Ответы
Ответ дал:
0
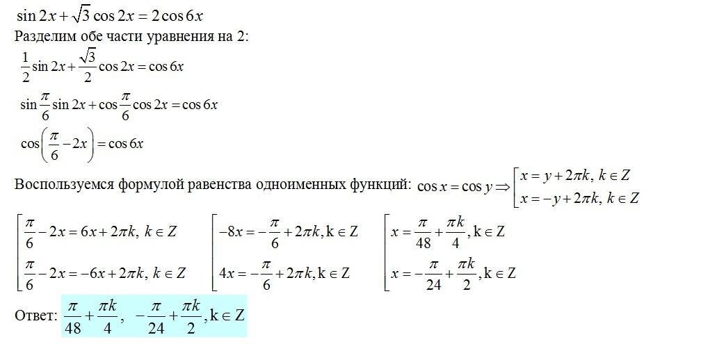
Ответ ниже(прости что не написала)
Приложения:

naymikambel123:
Спасибо, но это не то уравнение, у меня условие немного отличается
Вас заинтересует
2 года назад
2 года назад
2 года назад
2 года назад
8 лет назад
8 лет назад
9 лет назад
9 лет назад