• Предмет: Алгебра
  • Автор: Skailot
  • Вопрос задан 7 лет назад

Помогите пожалуйста. С решением если можно

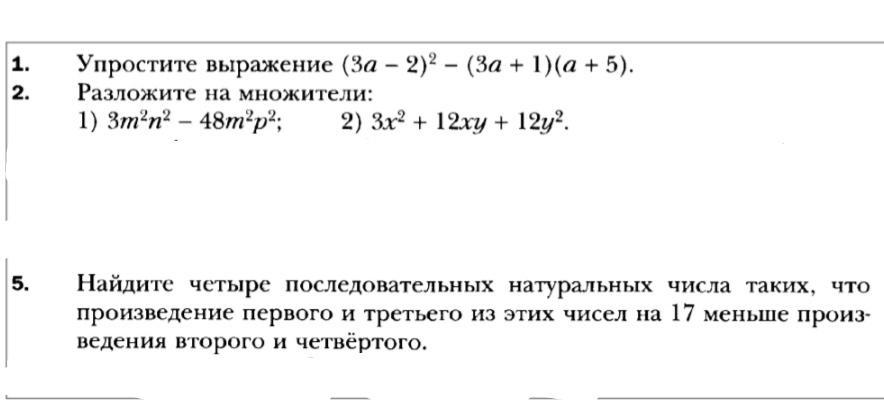
Приложения:

Ответы

Ответ дал: vikamira15219
1

Відповідь:

1) 6a^2-28a-1

Пояснення:

увы могу помочь только с первым:

(3a-2)^2-(3a+1)(a+5)

9a^2-12a+4-(3a^2+15a+a+5)

9a^2-12a+4-(3a^2+16a+5)

9a^2-12a+4-3a^2-16a-5

6a^2-28a-1

Вас заинтересует