• Предмет: Физика
  • Автор: sanyavovk200711
  • Вопрос задан 7 лет назад

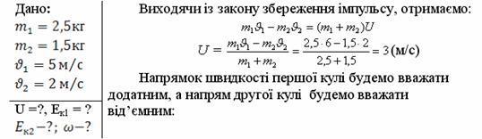
1. Дві кулі масами 2,5 кг, і 1,5 кг рухаються назустріч одна одній із швидкостями 6 M / C * i * 2M с. Визначити: 1) швидкість куль після удару; 2) кінетичну енергію куль до і після удару; 3) долю кінетичної енергії кулі, яка перетворилася у внутрішню енергію. Удар вважати прямим і непружним.

Ответы

Ответ дал: vkukota
2

Ответ:

 последнее изображение

Объяснение:

Приложения:
Вас заинтересует