• Предмет: Математика
  • Автор: 1346777532578
  • Вопрос задан 7 лет назад

Дам 45 баллов!!! Решить!!! Чем быстрее тем лучше.

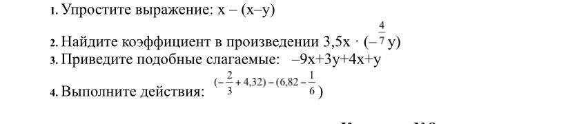
Приложения:

Ответы

Ответ дал: gromadska195313
1

Відповідь:

1) y 2) -2xy 3) -5x+4y

Покрокове пояснення:

1) x-(x-y)=x-x+y=y 2) 3,5x*(-4/7y)=35/10x*(-4/7y)=-20/10xy=-2xy 3)-9x+3y+4x+y=-5x+4y

Вас заинтересует