• Предмет: Алгебра
  • Автор: vikadanilova292002
  • Вопрос задан 7 лет назад

Оооочень срочно помогите пожалуйста((((((Т•Т

Приложения:

Ответы

Ответ дал: NNNLLL54
0

Ответ:

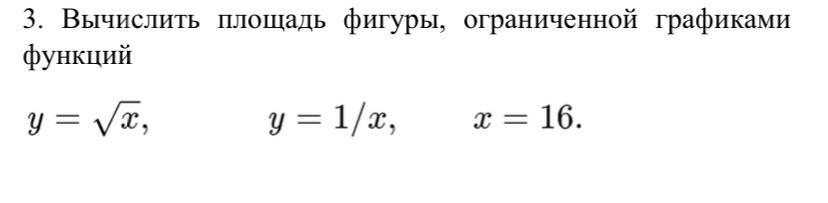
y=\sqrt{x}\ ,\ y=\dfrac{1}{x} \ ,\ x=16

Точки пересечения:  \sqrt{x}=\dfrac{1}{x}\ \ ,\ \ \ x\sqrt{x} =1\ \ \to \ \ x=1  . Смотри график на рисунке .

\displaystyle S=\int\limits_1^{16}\, (\sqrt{x}-\dfrac{1}{x})\, dx=\Big(\dfrac{2\, x^{\frac{3}{2}}}{3}-ln|x|\Big)\Big|_1^{16}=\dfrac{2}{3}\Big(64-1\Big)-ln16+ln1=42-4\, ln2

Приложения:
Вас заинтересует