Ответы
Ответ дал:
1
Ответ:
Объяснение:
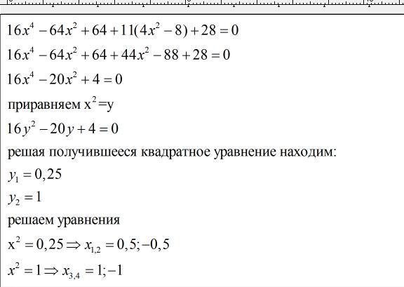
Думаю что 10-е задание решается через преобразование биквадратного уравнения (на скриншоте)
Приложения:

Вас заинтересует
2 года назад
2 года назад
2 года назад
2 года назад
8 лет назад
9 лет назад