• Предмет: Алгебра
  • Автор: uk545749
  • Вопрос задан 7 лет назад

Нужно полное решение, срочно!​

Приложения:

Ответы

Ответ дал: NoBrain3000
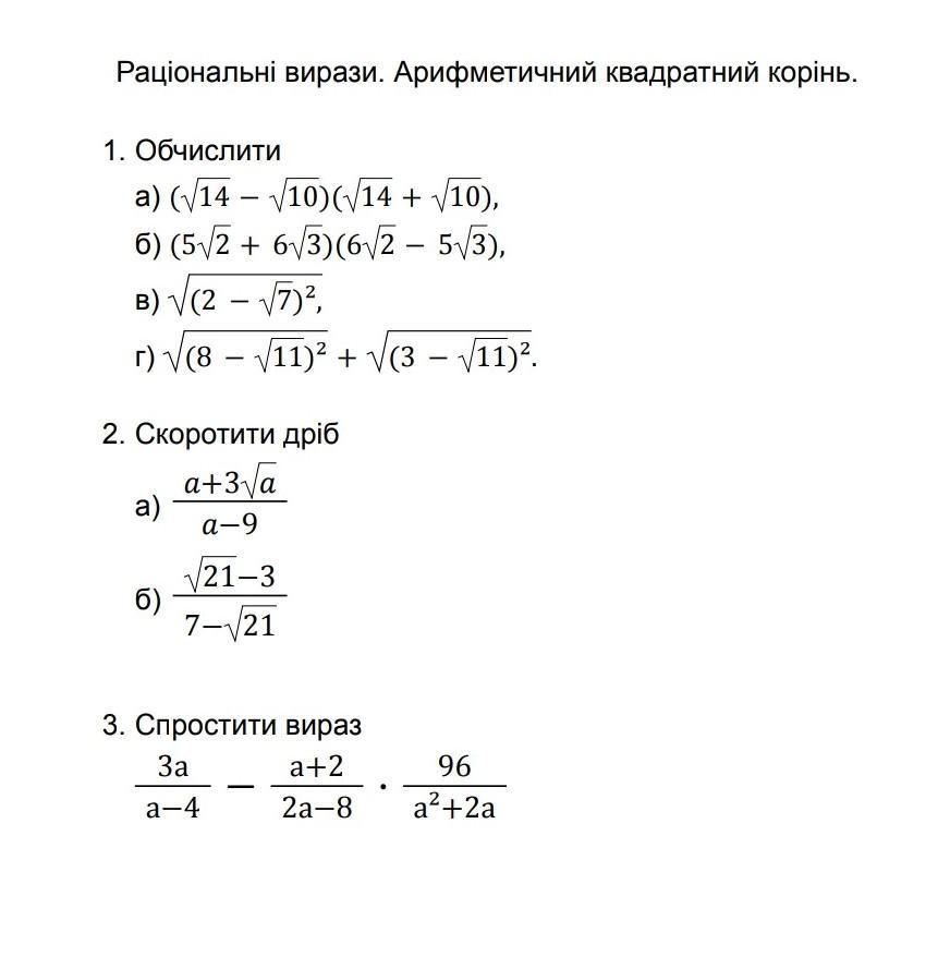
1

sqrt{x}  - это корень если что

/ - а это дробь

1)

а) Ответ: 4

б) Ответ: -3

в) Ответ: 0,6

г) Ответ: 5

2)

а) Ответ: sqrt{a}/sqrt{a} - 3  

б) Ответ: sqrt{21}/7

3)

Ответ: 3a + 12/a

Вас заинтересует