• Предмет: Алгебра
  • Автор: Tibidi35roblox
  • Вопрос задан 7 лет назад

Укажіть квадратне рiвняння, добуток коренів якого дорівнює 10.
A x²-7x-10-0
Б х²-10х+12=0
В x²-11x+10=0
Г x² +10x-12=0 ​

Приложения:

Ответы

Ответ дал: iglembochka0084
1

Ответ:

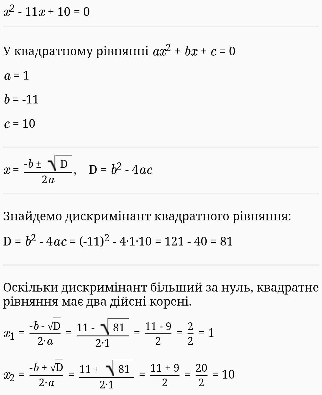
Варіант В x²-11x+10=0

Объяснение:

фото

Приложения:

Tibidi35roblox: А какая буква к варианту ответа?
Tibidi35roblox: ???????7
Tibidi35roblox: ааааааааааа все увиделє
Вас заинтересует