• Предмет: Геометрия
  • Автор: marklukin666
  • Вопрос задан 7 лет назад

ДАЮ 65 БАЛЛОВ, ПОМОГИТЕ, ПОЖАЛУЙСТА

Приложения:

BMW52: Ответ может быть через арктангенс? Или точное значение?
marklukin666: не через арктангенс, мы такое не проходили)
BMW52: Ясно.
BMW52: 3√2/2
marklukin666: а решение можно?
marklukin666: или не достоин
BMW52: С телефона практически невозможно.
marklukin666: ладно, все равно спасибо
BMW52: Если только вечером.
marklukin666: если получится отправить еще решение, буду очень благодарен

Ответы

Ответ дал: BMW52
1

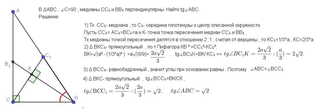
Ответ в приложенном файле.

Приложения:

marklukin666: Класс, спасибо большое
Вас заинтересует