• Предмет: Химия
  • Автор: FanateGame
  • Вопрос задан 7 лет назад

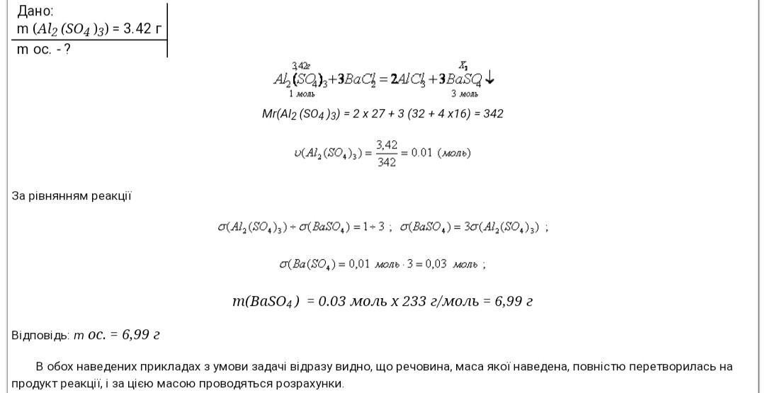
До розчину, що містить 1,26 г натрій сульфіту, додали розчин, що містить 3,12 г барій хлориду. Яка маса утвореного осаду?

Ответы

Ответ дал: meowcatlove009
0

Ответ:

Дивись пояснення у фото

Приложения:
Вас заинтересует