• Предмет: Математика
  • Автор: Fnhorll
  • Вопрос задан 7 лет назад

6 задание, распишите пожалуйста

Приложения:

Ответы

Ответ дал: natalyabryukhova
1

Ответ:

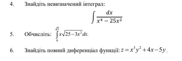
Полный дифференциал функции z = x³y² + 4x - 5у равен:

dz = (3x²y² + 4)dx + (2x³y - 5)dy

Пошаговое объяснение:

Найти полный дифференциал функции:

z = x³y² + 4x - 5x.

Полный дифференциал функции z = f(x, y) найдем по формуле:

\displaystyle    \boxed {    dz=\frac{\partial{z}}{\partial{x}} dx+\frac{\partial{z}}{\partial{y}}dy }

1. Найдем частную производную \displaystyle        z_x'=\frac{\partial  {z}}{\partial  {x}}.

Будем считать у величиной постоянной.

\displaystyle        \frac{\partial  {z}}{\partial  {x}}=(x^3y^2+4x-5y)'_x=\\ \\=y^2\cdot{3x^2}+4=3x^2y^2+4

2. Найдем частную производную \displaystyle        z_y'=\frac{\partial  {z}}{\partial  {y}}.

Будем считать x величиной постоянной.

\displaystyle        \frac{\partial  {z}}{\partial  {y}}=(x^3y^2+4x-5y)'_y=\\ \\=x^3\cdot{2y}-5=2x^3y-5

3. Подставим найденные значения в формулу и получим полный дифференциал:

\displaystyle      dz=(3x^2y^2+4) dx+(2x^3y-5)dy

#SPJ1

Вас заинтересует