Ответы
Ответ:
Пошаговое объяснение:
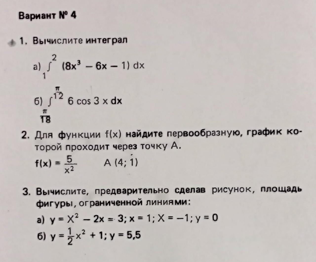
1.a) _1 2 ∫(8x³-6x-1)dx=(2*2⁴-3*2²-2)-(2*1⁴-3*1²-1)=(32-12-2)-(2-3-1)=18-(-2)=18+2=20
первообразная 8/4x⁴-6/2x²-x=2x⁴-3x²-x
б)_π/18 π/12∫6cos3x dx= 6sin(3π/12)-6sin(3π/18)=6*sin(π/4)-6*sin(π/6)=6*1/√2-6*½=6/√2-3=6√(2)/2-3= (6√(2)-6)/2
первообразная 6sin3x
2.f(x)=5/x²
первообразная -5/x+C(C - любое число)
A(4;1)
1=-5/4+C
1= -1,25+C
1+1,25=C
2,25=C
Ответ: -5/x+2,25 .
3.a)y=x²-2x=3; x=1; x= -1; y=0.
y=x²-2x; y=3; y=0; x=1 x= -1.
0;3∫dy -1;1∫(x²-2x)dx
первообразная ⅓x³-x²
0;3∫(⅓-1-(-⅓-1)dy=0;3∫(⅔)dy=
перообрпзная ⅔y
⅔*3-⅔*0=2
б)y=½x²+1; y=5,5.
1;5,5∫dy √(y)-1;3∫(½x²+1)dx=
первообразная - ⅙x³+x
⅙*3³+3-(½(√(y-1))³+√(y-1))=
7,5-(½(y-1)√(y-1)+√(y-1))=
=7,5-(½*(y-1)^(3/2)+(y-1)^(½)=
=7,5-½(y-1)^(3/2)-(y-1)^(½)
1;5,5∫(7,5-½(y-1)^(3/2)-(y-1)^½)dy=
первообразная 7,5y-½*(3/2)*(y-1)^(½)-½(y-1)^-½=
=7,5y-0,75√(y-1)-1/(2*√(y-1))
5,5*7,5-0,75√(4,5)-1/(2*√4,5)-7,5=
=41,25-7,5-(0,75*4,5*2+1)/2√4,5=
=33,75-7,75/2√4,5=33,75-7,75*√(4,5)/9

