Ответы
Ответ дал:
0
Ответ:
Пошаговое объяснение:
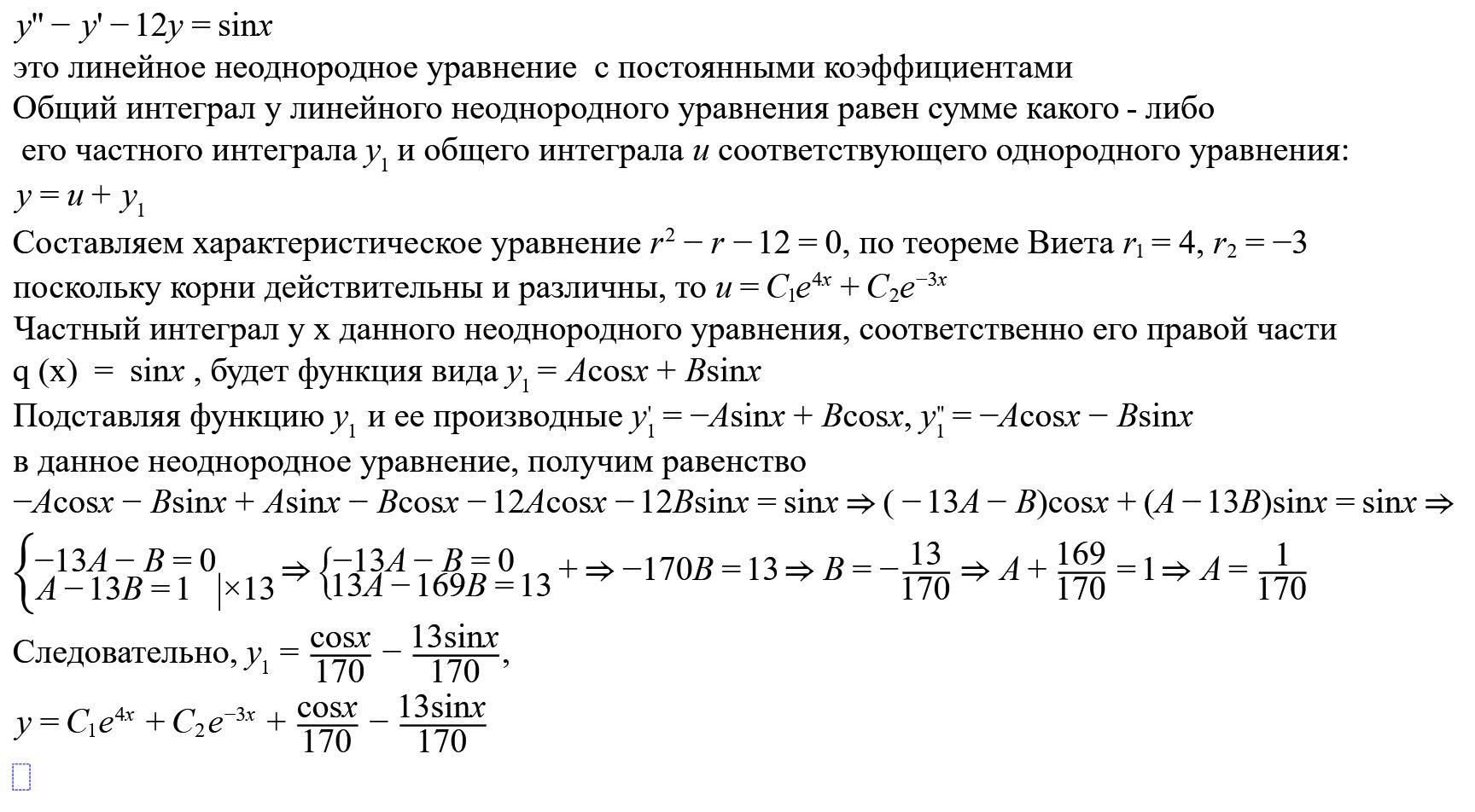
/////////////////////////////////////
Приложения:

Вас заинтересует
2 года назад
2 года назад
2 года назад
2 года назад
7 лет назад
7 лет назад
9 лет назад