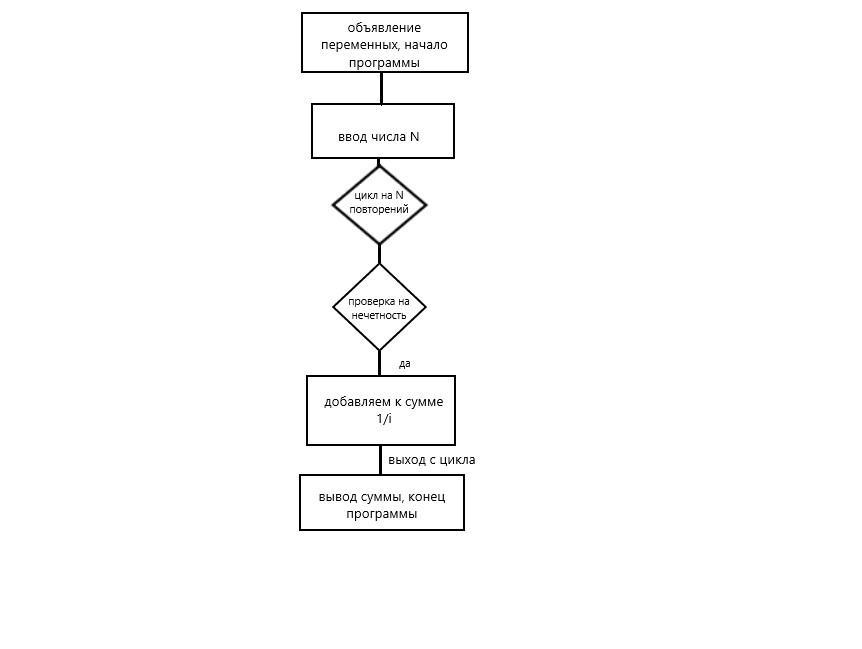
Дано целое число N (>0). Найти сумму 1+1/3+1/5/+...
Написать программу паскаль и сделать блок-схему
Срочно дам 100 баллов!!!
Ответы
Ответ дал:
1
КОД:
program MyProgram;
var
i,n: integer;
s: real;
begin
write ('Количество знаков: ');
readln (n);
s:=0;
for i := 1 to n do
if i mod 2 <>0 then
s:=s+(1/i);
write('Сумма: ',s:0:3);
end.
СХЕМА(в создании схемы я не мастер):
Приложения:

kuzminv276p39fz0:
Большое спасибо)
Вас заинтересует
2 года назад
2 года назад
2 года назад
7 лет назад
7 лет назад
9 лет назад
9 лет назад